In-Silico Drug Discovery: From Atoms to Algorithms

A comprehensive journey through the computational revolution in pharmaceutical research. Designed for students and researchers, this course bridges the gap between traditional medicinal chemistry and modern in-silico methods, providing practical skills in virtual screening, molecular modeling, and data-driven drug design.

60,000 SDG
Enroll Now

Course Content

Module 1
Introduction to Drug Discovery and Development
  • 1.1 Historical Background
  • 1.2 The Drug Discovery Pipeline
  • 1.3 Challenges in Conventional Drug Discovery
  • 1.4 Emergence of In-Silico Methods
  • 1.5 Interdisciplinary Nature
Module 2
Fundamentals of Medicinal Chemistry
  • 2.1 Basic Concepts
  • 2.2 Types of Chemical Interactions
  • 2.3 Physicochemical Properties
  • 2.4 Functional Groups and Structural Features
  • 2.5 Stereochemistry
  • 2.6 Drug-Likeness and ADME
  • 2.7 Pharmacophore Concept
Module 3
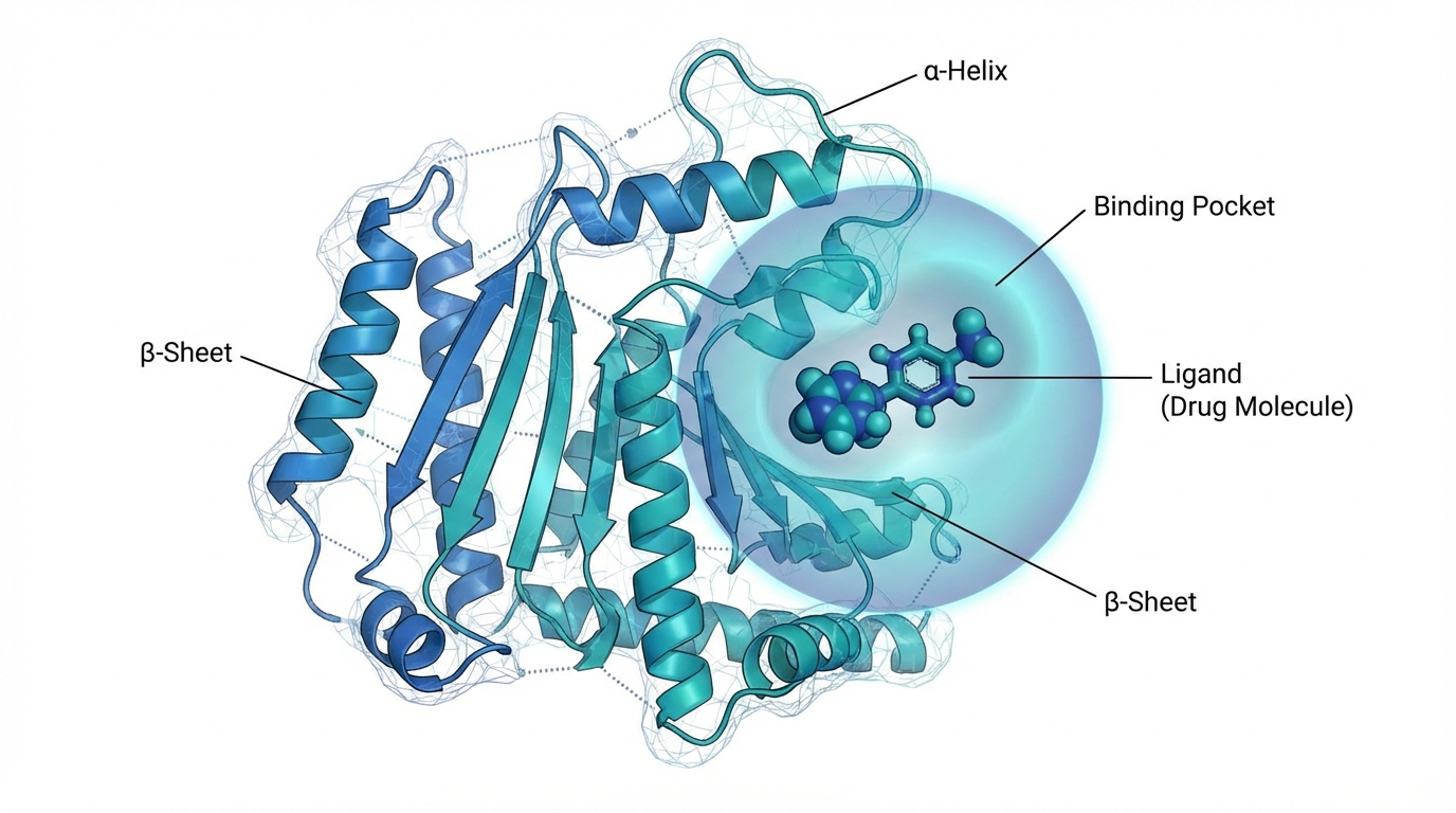
Understanding Drug Targets and Protein Structures
  • 3.1 Biological Targets Overview
  • 3.2 Protein Structure
  • 3.3 Binding Sites
  • 3.4 Structural Biology Techniques
  • 3.5 Protein Databases
  • 3.6 Protein Visualization
Module 4
Ligands and Chemical Databases
  • 4.1 Understanding Ligands
  • 4.2 Ligand Databases
  • 4.3 Molecular Representations
  • 4.4 Chemical File Formats
  • 4.5 Chemical Similarity and Compound Search
Module 5
Fundamentals & Integration of Computational Tools
  • 5.1 Categories of In-Silico Methods
  • 5.2 Computational Tool Ecosystem
  • 5.3 Typical In-Silico Workflow
  • 5.4 Reliability, Limitations, and Best Practices
  • 5.5 Integration with Experimental Research

Meet Your Instructors

Dr. Musab Ali

Dr. Musab Ali

PhD Pharmaceutical Chemistry

Musab Ali is an accomplished pharmacist and academic researcher with a strong passion for leveraging computational methods in the discovery and design of new therapeutic agents.

Dr. Mohamed Fadlalla

Dr. Mohamed Fadlalla

Mohamed Fadlalla is a dedicated professional with a strong foundation in pharmaceutical sciences and advanced expertise in computational biology and AI. He leverages cutting-edge in silico techniques to drive drug discovery and research innovation.

Start Building Skills Today

60,000 SDG
Enroll Now

Have Further Questions?

We're here to help! Reach out to us directly.

Chat on WhatsApp